המדריך לפעילים - מיפוי השחקנים בתהליך קידום תחבורה בת קיימא
מיפוי השחקנים בתהליך קידום תחבורה בת קיימא
תחבורה ציבורית מושפעת מחמישה גורמים: משרד התחבורה, הרשות המקומית, רשויות התכנון, ציבור הנוסעים והחברה המפעילה. במידה וגורם כלשהו חסר, התחבורה הציבורית נידונה לכישלון. המפתח להצלחה הוא הדו- שיח בין כל הגורמים ומעורבות שוטפת ויומיומית של הרשות המקומית.
בפרק זה נמפה את שחקני המפתח לקידום תחבורה בת קיימא ובייחוד תחבורה ציבורית ואת תחומי האחריות והסמכות שלהם. הכרות זו תהווה תשתית להבנת תהליכי העבודה מול הגורמים הללו לשיפור התחבורה הציבורית, אשר עליה יפורט בפרקים הבאים.
משרד התחבורה
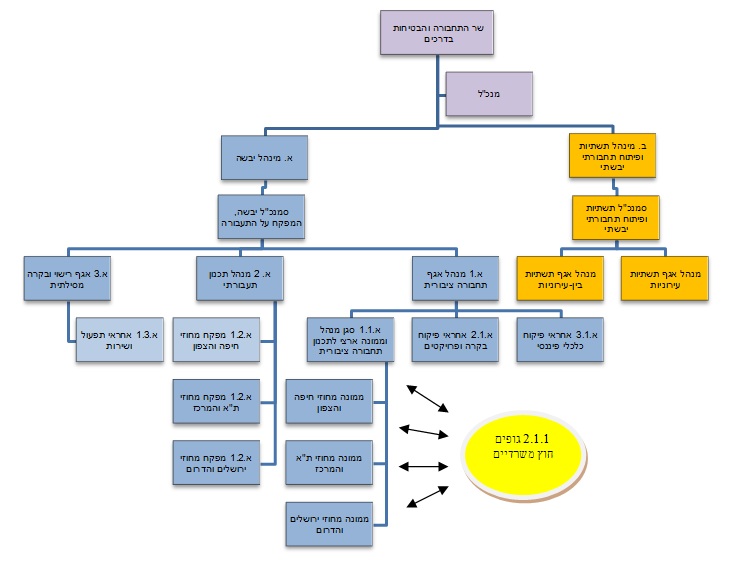
התרשים להלן ממפה את האגפים ובעלי התפקידים במשרד התחבורה הרלוונטיים לקידום תחבורה ציבורית, בתחומי השירות והתשתית.

עתה נתאר את תפקידיהם וסמכויותיהם של האגפים השונים[1].
א. מינהל היבשה
תפקיד המינהל להבטיח קיום שירותי תחבורה יבשתית לצורך הסעת נוסעים והובלת מטענים. המינהל עוסק בתכנון, פיתוח, תקצוב, רישוי, פיקוח והסדרה של התחבורה היבשתית. סמנכ"ל היבשה הוא המפקח הארצי על התעבורה והמפקחים המחוזיים הם מפקחי התעבורה במחוזותיהם. סמכויות המפקחים על התעבורה כוללות גיבוש תקנות התעבורה, השתתפות בתכנון הסטטוטורי/מערכתי/עירוני כנציגי שר התחבורה במוסדות התכנון המחוזיים, סמכויות רשות תימרור מרכזית ומעורבות פעילה בהסדרי התנועה של רשת הדרכים, מעורבות פעילה בתכנון פרויקטים של עדיפות לתחבורה ציבורית לכל סוגיהם, כולל נתיבי תחבורה ציבוריים (נת"צים) ומערכות הסעת המונים מסילתית .
אגפי המינהל הרלוונטיים לקידום תחבורה ציבורית ותשתיות משלימות הם:
א.1 אגף התחבורה הציבורית- בראש האגף עומד מנהל אגף תחבורה ציבורית המופקד על הפעלת התחבורה הציבורית הסדירה: תכנון מערך הקווים בכל הארץ, קביעת מאפייני רמת שרות (תדירות, תעריפים, מיקום תחנות), מתן רישיונות קווים למפעילים, פיקוח ובקרה על התאמת הביצוע לתכנון, סבסוד והתחשבנות כספית עם מפעילי התחבורה הציבורית, הנהגת התחרות בענף התחבורה הציבורית, קידום אמצעי כרטוס מתקדמים וטכנולוגיות הסעה. יחידות האגף הרלוונטיות הן:
א.1.1. סגן בכיר למנהל אגף התחבורה הציבורית הוא הממונה על תכנון התחבורה הציבורית ותהליך רישוי הקווים בכל הארץ.
הממונים המחוזיים: יחידת הממונה הארצי כוללת בתוכה שלושה מחוזות: מחוז ת"א והמרכז, מחוז חיפה והצפון ומחוז ירושלים והדרום (מחוז יהודה ושומרון כפוף מקצועית למנהל אגף תחבורה ציבורית), ובראש כל מחוז עומד הממונה המחוזי.
הממונים המחוזיים הם האחראים הישירים על התפעול השוטף והפיתוח של התחבורה הציבורית (תחבורת האוטובוסים והרכבות הקלות) במחוז עליו הם אמונים, ולכן הקשר עימם הוא חשוב ביותר.
עבודתם מורכבת, בין היתר, מעבודה מול הרשויות המקומיות והמפעילים הפועלים בתחומם. יש מנעד גדול של קשרים מול הרשויות המקומיות וטיב הקשר ושיתוף הפעולה נקבע לרוב לפי עומק נכונות הרשות המקומית לפתח תחבורה ציבורית בתחומה. כמו כן, הממונים המחוזיים מעורבים בתהליכי שיתוף ציבור ועל כן הם נמצאים בקשר שוטף עם מינהלים קהילתיים וועדי שכונות. פעילים המעוניינים לקדם תחבורה ציבורית במקום מגוריהם, כדאי שיכירו באופן אישי את הממונה המחוזי האחראי על האזור.
א.2.1. אגף פיקוח, בקרה ופרויקטים תפקידו לפקח ולבקר ברמה הארצית על מפעילי התחבורה הציבורית באמצעות דוחות בקרה שוטפים, מתן ציון לשירות וקנסות, ועוד.
א.3.1 אגף פיקוח כלכלי פיננסי ממונה בין היתר על העברת סובסידיות וגביית קנסות ממפעילי התחבורה הציבורית, מעקב אחר הדיווחים הכלכליים והפיננסיים של המפעילים, קביעת תעריפים ותיקוני מחירים בהתאם למדיניות הממשלה, ועוד.
א.2 אגף תכנון תעבורתי עוסק בכל רמות התכנון של התחבורה היבשתית בדגש על תכנון מערכתי. במסגרת זו פועל האגף לתכנון סטטוטורי של רשתות הדרכים והמסילות בישראל, שיפור הבטיחות בדרכים באמצעות מרכיבי התשתית, גיבוש מסמכי מדיניות בתחום התכנון התחבורתי, קידום תוכניות אב לתחבורה מהרמה הארצית לרמה המקומית והכנת "הנחיות לתכנון".
א.1.2 המפקחים המחוזיים- תחת המפקח הארצי על התעבורה אמונים המפקחים המחוזיים על שלושת המחוזות- חיפה והצפון, ת"א והמרכז וירושלים והדרום.
א.3 אגף רישוי ובקרה מסילתית הוקם ב- 2008 כמנגנון פיקוח על רכבת ישראל והמסילות בארץ. האגף אמון על אישור תוכניות הפיתוח של רכבת ישראל, אישור הנהלים והתקנים ההנדסיים והבטיחותיים, ופיקוח ובקרה על הפעילות הבטיחותית של הרכבת. בנוסף, האגף משתתף ומכוון שינוי פקודת המסילות המנדטורי לחוק מסילות חדש, משלב תאום רכבות עם אגף תחבורה ציבורית ואגף תכנון תחבורתי בכל הקשור לשילוב הרכבת עם אמצעי תחבורה אחרים.
א.1.3 אחראי תפעול ושירות – תפקיד חדש באגף האמון על רמת השירות לנוסעי הרכבת.
ב. מינהל תשתיות ופיתוח תחבורתי יבשתי
המינהל עוסק בהיבטים הביצועיים של כלל תשתיות התחבורה היבשתית במדינת ישראל, על מרכיביה השונים: רכבת, כבישים בין-עירוניים, תחבורה ציבורית. תפקידי המינהל: יצירת אינטגרציה מיטבית בין מערכות התחבורה השונות, הכנת תוכניות רב-שנתיות לפיתוח התחבורה בישראל ולשיפור רמת הבטיחות, גיבוש תוכנית העבודה השנתית, תקצוב פרויקטים תחבורתיים בכפוף לבדיקות כדאיות כלכלית, שיפור תשתיות הבטיחות בדרכים, חיבור הפריפריה למרכז ושיפור הנגישות למוקדי תעסוקה. אגפי המינהל נחלקים לתשתיות עירוניות ותשתיות בינעירוניות.
גופים חוץ משרדיים
משרד התחבורה נעזר בגופים שונים הפועלים עימו וכפופים לו. גופים אלה מייעצים, מתכננים ומבצעים פרויקטים תחבורתיים.
מנהלת תחבורה ציבורית
חברת עדליא משמשת כיום כמנהלת התחבורה הציבורית עבור משרד התחבורה. חברת עדליא היא חברה פרטית שנבחרה במכרז בשנת 2002, כאשר כל מספר שנים מתקיים מכרז חדש בו מתמודדות חברות פרטיות על תפקיד חשוב זה. החברה מנהלת פרויקט שבמסגרתו מבוצעת הרפורמה בתחבורה הציבורית, תהליך הכולל הוצאת מכרזים למפעילים פרטיים בקווים שעד כה תופעלו ע"י חברת אגד. במסגרת תפקיד זה, מבצעת חברת עדליא פעולות רבות בהיבטים כלכליים (תמחור ויצירת מודל כלכלי בסיסי להפעלת קו תחבורה ציבורית), תכנוניים (תכנון קווי תחבורה ציבורית חדשים או שינוי בקווים ואשכולות קיימים), ביצוע סקרים (לצורך הערכת כדאיות להפעלת קווים) ובקרה.
חברות לאומיות
חברת רכבת ישראל בע"מ נוסדה בשנת 2003 כחברה עצמאית בבעלות ממשלתית. החברה עוסקת בהובלת נוסעים ומטענים וכן בפיתוח, ניהול, תחזוקה ותפעול של תשתית הרכבות בישראל. בנוסף, הרכבת החלה מספקת בשיתוף ותיאום עם רשויות מקומיות ומנהלות אזורי תעשייה מערך היסעים (שאטלים) מתחנות רכבת לאזורי תעשייה כגון הרצליה פיתוח וקריית עתידים, למוסדות אקדמיים כגון המרכז הבינתחומי הרצליה, וליישובים כגון דימונה וגבעת עדה[2].
החברה הלאומית לדרכים עוסקת באחזקת ופיתוח רשת הכבישים הבינעירונית בישראל ופיתוח מסילות רכבת[3]. בהקשר לתחבורה ציבורית, החברה הלאומית לדרכים אחראית על הקמה ותחזוק תחנות האוטובוסים בדרכים בינעירוניות ולכן אחראית על תקינותן ועל קיום מידע בתחנות אלו כנדרש לפי חוק.
חברות ממשלתיות / עירוניות
צוות תוכנית אב לתחבורה ירושלים, צוות משותף לעירייה ולמשרד התחבורה, הוקם בסוף שנות השישים במטרה להכין את תכנית האב לפיתוח כל תחומי התחבורה בירושלים. מאז ועד היום תפקידו חיזוי ועדכון תכנית אב לתחבורה ירושלים, בהתאם להתפתחויות הדמוגרפיות, הכלכליות והחברתיות בעיר. הצוות עוסק גם בקידום מרכיבי תכנית האב לתחבורה בירושלים- ניהול פרויקט הסעת המונים הכולל קווי רכבת קלה, קווי אוטובוס מהיריםBRT) ), כבישים, מדרחובים ומסלולי אופניים, בפיתוח מודלים תחבורתיים לקידום תחבורה ציבורית ופרטית ובמתן ייעוץ טכני ובקרת תכנון וביצוע עבור מנהלת התחבורה הציבורית בירושלים.
נ.ת.ע - נתיבי תחבורה עירוניים בע"מ, הינה חברה בבעלות ממשלתית הכפופה ישירות למשרד התחבורה ואמונה על הקמת מערכות להסעת המונים במטרופולין תל אביב. תפקידה הראשוני של החברה היה לייצג את הממשלה מול חברות המתמודדות על הפעלת הרכבת הקלה אך בשנת 2010, בעקבות ביטול ההסכם עם הזכיינית, הועבר המיזם לניהול נ.ת.ע [4]. קווי הסעת ההמונים שעל תכנונם אחראית נ.ת.ע יחברו את ערי הלוויין של תל אביב אליה באמצעות שבעה קווים, חלקם יהפכו לקווי רכבת וחלקם יהפכו לקווי BRT (אוטובוס מהיר רב־קיבולת), שינוע על מסלול משלו.
נתיבי איילון היא חברה ממשלתית-עירונית המנוהלת על ידי מטה שבראשו מועצת מנהלים המורכבת מ-7 נציגי ממשלה ו-7 נציגי עיריית תל אביב. החברה עוסקת בבנייה ותחזוק של נתיבי איילון, בבניית הפרדות מפלסיות בדרכים עירוניות בתל אביב, בהכשרת נתיבי תחבורה ציבורית, בהכשרת רצועות עבור מסילות רכבת ואף מעורבת בפרויקטים תחבורתיים בערים אחרות[5].
מוריה – חברה לפיתוח ירושלים בע"מ הינה חברה עירונית שהוקמה על ידי עיריית ירושלים במטרה לפתח את התשתיות בעיר. בתחום התחבורה היא אמונה על סלילה ופיתוח כבישים, והייתה אחראית על השלמת פרויקט הרכבת הקלה [6].
יפה נוף הינה חברה בבעלות מלאה של עיריית חיפה העוסקת בתכנון ובניית תשתיות במטרופולין חיפה. צוות תוכנית אב לתחבורה של חברת יפה נוף מהווה זרוע תכנונית פעילה של משרד התחבורה ועוסק בתכנון לטווח בינוני ארוך של מערכות התחבורה במטרופולין חיפה ובמרחב הצפוני של מדינת ישראל [7].
תוכנית אב לתחבורה באר שבע הוא צוות משותף של עיריית באר שבע ומשרד התחבורה אשר הגה תוכנית לשיפור קווי התחבורה ברחבי העיר באר שבע.
הרשות המקומית
הרשות המקומית אחראית על התכנון העירוני ולכן היא האחראית על תשתיות התחבורה שבתחומה שכוללות תשתיות לרכב פרטי, לתחבורה ציבורית לרוכבי אופניים ולהולכי רגל. לעיתים קרובות, את התקציבים לפיתוח ואחזקת תשתיות התחבורה מקבלת הרשות המקומית ממשרד התחבורה ולכן תפקיד הרשות המקומית הוא ליזום ולדחוף תכניות תחבורה בת קיימא ולדרוש את התקציבים ליישום התוכניות ממשרד התחבורה.
על מנת לעודד רשויות מקומיות ממדרג סוציו-אקונומי נמוך לפתח את תשתיות התחבורה שבתחומן, משרד התחבורה עבר בשנים האחרונות למדיניות הקצאה דיפרנציאלית של משאבים, עד 90% מהיקף ההשקעה בתחבורה, זאת מתוך הנחה שאין לקשור בין יכולתה הכלכלית של הרשות לזכות תושביה לתחבורה נאותה. בין הפרויקטים הזוכים לעדיפות תקציבית נמצא קידום תחבורה ציבורית הכולל סלילת נתיבים בלעדיים לתחבורה ציבורית, הקמת מגרשי "חנה וסע", העדפה ברמזורים והכשרת מסופים. על בסיס מדיניות זו, חשוב לדרוש מהרשות המקומית לבקש מימון ממשרד התחבורה לפיתוח תחבורה ציבורית [8].
תפקיד חשוב נוסף של הרשות המקומית הוא להיות החוליה המקשרת בין הציבור המקומי למשרד התחבורה. על הרשות להיות ערה לרחשי הציבור אותו היא מייצגת ולהעביר תלונות ובקשות למשרד התחבורה ולמפעילים. תפקיד זה נגזר מהשטח משום שלרוב הקשר בין הציבור לנציגי הרשות המקומית הוא קשר ישיר וקרוב יותר לעומת הקשר לנציגים מרוחקים במשרד התחבורה. כמו כן רמת המחויבות של ראש רשות מקומית לציבור גבוהה יותר בשל רצונו לשמור על מעמד פוליטי איתן ולכן לעיתים קרובות קל יותר להפעיל לחץ על רשות מקומית לפעול בתחום התחבורה.
על מנת שהרשות המקומית תוכל לפעול באופן אפקטיבי לקידום תחבורה בת קיימא, צריך לבוא בדרישה למנות בעל תפקיד שימונה כאחראי על תחום התחבורה הציבורית ברשות. בעל תפקיד זה יהיה בקשר רציף עם הציבור ירכז את תלונותיו ויעבירן באופן מסודר לממונה המחוזי במשרד התחבורה ולמפעיל המקומי. אם אין ביישובכם בעל תפקיד שכזה, חשוב לדרוש להקצות משאבים למינוי כזה.
מפעילי התחבורה הציבורית
בארץ פועלות 15 חברות שזכו במכרזי משרד התחבורה להסעת נוסעים באזורים שונים בארץ (בנספח ב' ניתן לראות את רשימת המפעילים המלאה לפי אזורי שירות ונתונים נוספים[9], ופרטי הקשר עימם). יחידות המפעיל העשויות להיות רלוונטיות לקידום התחבורה הציבורית הן ההנהלה הארצית, אחראי האזור (איש השטח), מוקד תלונות הציבור של החברה והנהגים.
קשר עם מפעילי התחבורה הציבורית המקומיים הינו אחד הכלים החשובים שעומדים לרשות המבקש לקדם תחבורה ציבורית. המפעילים מכירים את הנוסעים, הצרכים שלהם והרגלי הנסיעות, הם חיים את השטח וערים לשינויים ולדינאמיות של הביקושים. בסופו של יום הנוסעים רואים את נהג האוטובוס, את התחנה, את המודיעין, ואלו הדברים הקובעים את רמת השירות והיא החשובה ביותר לנוסעים.
שמירה על קשר רצוף עם המפעילים מובילה לעיתים קרובות לשיפורים רבים ולקיצור תהליכים. חשוב לציין כי המפעיל כפוף למשרד התחבורה ופועל מכוח רישיון קו, הוא אינו יכול לשנות מסלול קו או תדירות מבלי לקבל אישור על כך ממשרד התחבורה, ועל כן כל שינוי חייב לעבור את אישור משרד התחבורה.
עצות לעבודה מול המפעילים:
· חשוב לשלב נציג של המפעיל בועדות תחבורה של הרשות המקומית וכך ליצור שיתופי פעולה ותקשורת טובה בין שני הגורמים.
· יש לערב את המפעיל בתלונות הציבור שמופנות אל הרשויות המקומיות ומשרד התחבורה, תוך מעקב שוטף אחר אופן טיפולם.
· מומלץ לברר מי בעל התפקיד בחברה המפעילה שנמצא בשטח ואחראי על האזור של הרשות המקומית, ולעבוד ישירות מולו.
· בקשות לשינויים ממשרד התחבורה בנוגע לקווים, הגדלת תדירויות, שינוי נתיבים וכדומה, מומלץ להגיש לאחר בירור ותיאום עם המפעיל.
הקהילה
על מנת להצליח לקדם פרויקט תחבורתי מסוים, חשוב מאד לגייס את תמיכת הקהילה המקומית. תוכנית הפעולה הבינלאומית להשגת פיתוח בר-קיימא המכונה "אג'נדה 21" (Agenda 21), מבטאת השקפה לפיה מדיניות 'טובה' היא מדיניות שיש לציבור הרחב חלק נכבד בעיצובה. השקפה זו דוגלת ב"עשייה עם" הקהילה ולא "עשייה למען הקהילה". חשיבות רבה מיוחסת להשתתפות הציבור כפרטים, כקהילות, וכארגונים לא ממשלתיים, ולעידוד מעורבות זו- כיוון שזו הדרך היחידה שבה הפיתוח יהיה קשוב לצרכיהם של התושבים ולכן יצליח לאורך זמן ויהיה בר-קיימא[10].
חשוב לזכור כי הקהילה היא המשתמשת בפועל או המשתמשת הפוטנציאלית בתחבורה ציבורית ולכן יש לה כוח השפעה רב על סיעות מפלגתיות מקומיות שייקחו על עצמן לקדם את נושא קידום התחבורה הציבורית ביישוב. דבר זה נכון במיוחד לקראת בחירות מקומיות, אך גם בחיי היומיום.
הקהילה איננה הומוגנית והיא מורכבת מקבוצות מגוונות. חשוב לגייס את תמיכתם של קבוצות וגורמים שונים ברשות המקומית וביניהם: ראש הרשות, חברי המועצה, ועדות העוסקות בנגישות, תלמידים ותנועות נוער, ועדי הורים, פעילי איכות סביבה, נגישות ועוד. חשוב לפנות לקבוצות מגוונות של הקהילה ולפעול לחיזוק הקשר ביניהן. את תמיכת חברי הקהילה ניתן להשיג באמצעות עצומות, בניית קבוצות פעולה וכדומה. עוד על גיוס הקהילה ניתן לקרוא בהרחבה בפרק 4.
ארגוני החברה האזרחית
בקרב ארגוני החברה האזרחית עוסקים כיום מגוון ארגונים בקידום תחבורה בת קיימא, שכן תחום התחבורה הוכר זה מכבר כמרכיב מרכזי ומשמעותי ביצירת המציאות החברתית והסביבתית הרצויה.
ארגון תחבורה היום ומחר יזם ומרכז את פורום הארגונים למען תחבורה ציבורית[11], המאגד ארגוני סביבה וחברה, ארגונים לקידום זכויות וצרכים של אנשים בעלי מוגבלויות, ארגוני משתמשים בתחבורה הציבורית וארגונים מהמגזר החרדי.
בנוסף, תחבורה היום ומחר עורכת את סקר פעילי התחבורה הגדול הנועד למפות קבוצות פעילי תחבורה מרחבי הארץ במטרה לקשר בין הקבוצות השונות. אתם מוזמנים להירשם בקישור הבא: סקר ארגונים וקבוצות תושבים המקדמים תחבורה בת קיימא[12].
[1] מתוך אתר משרד התחבורה www.mot.gov.il ונהלי הרישוי בתחבורה הציבורית
[2] רשימת השאטלים ולוחות הזמנים באתר רכבת ישראל www.rail.co.il > תחנות > שרות הסעית (שאטל)
[3] אתר החברה הלאומית לדרכים www.iroads.co.il
[4] אתר חברת נ.ת. ע www.nta.co.il
[5]אתר חברת נתיבי איילון www.ayalonhw.co.il
[6] אתר חברת מוריה www.moriah.co.il
[7] אתר חברת יפה נוף www.yefenof.co.il
[8] נוהל העבודה של משרד התחבורה עם הרשויות המקומיות בתחום תקציבי בטיחות ופיתוח תשתיות:
משרד התחבורה והבטיחות בדרכים, "המוביל הארצי לאיכות חיים", יוני 2009.
זמין באתר משרד התחבורהwww.mot.gov.il > פיתוח ותכנון> תשתיות ותיאום תחבורתי> תקציבי בטיחות ופיתוח תשתיות
[9] הנתונים מתוך אתר משרד התחבורה www.mot.gov.il > רישוי ופיקוח> תחבורה ציבורית> אוטובוסים - מידע לנהג ולנוסע> מפעילי התחבורה הציבורית
[10] המשרד לאיכות הסביבה, 2002. אג'נדה 21 והצהרת ריו: רקע, תקציר והיבטים ישראליים. ירושלים, תשס"ב
[11] ליצירת קשר עם פורום הארגונים למען תחבורה ציבורית: תחבורה היום ומחר טל. 03-5660823 פקס 03-5669972 דוא"ל: transport@transportation.org.il, נחלת בנימין 85 תל-אביב 66102, אתר האינטרנט: www.transportation.org.il
[12] אתר תחבורה היום ומחר www.transportation.org.il > סקר ארגונים וקבוצות תושבים





